Instance Verification Kit (IVK)
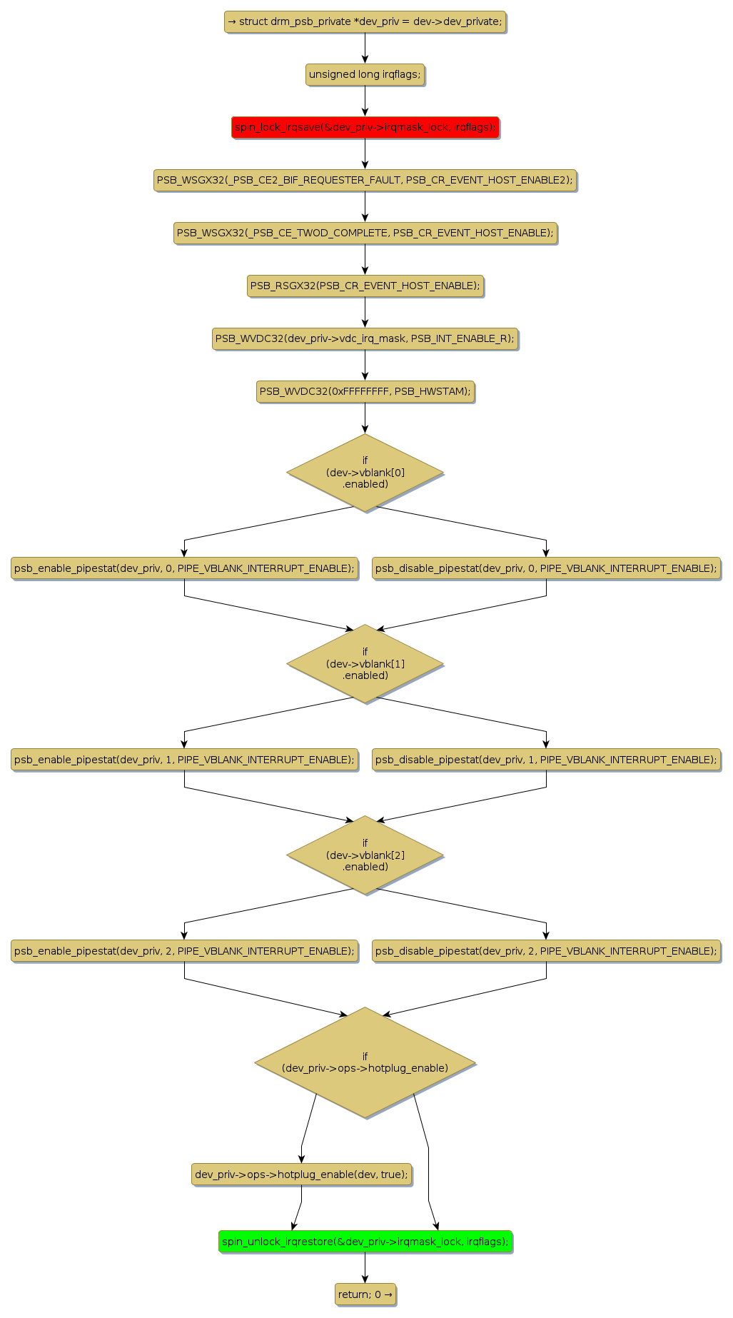
spin lock @ [9324+53+/linux-3.19-rc1/drivers/gpu/drm/gma500/psb_irq.c]
Instance Signature: irqmask_lock
|
The Matching Pair Graph:
|
|
Function Name
|
Control Flow Graph (CFG)
|
Events Flow Graph (EFG)
|
Source Correspondence
|
|
psb_irq_postinstall
|
|
|
[9197+19+/linux-3.19-rc1/drivers/gpu/drm/gma500/psb_irq.c]
|